Serviços de Planejamento
Planejamento com qualidade e atendimento aos prazos, reduzindo custos operacionais para sua empresa.
Controle de Obras
Elaboração de relatórios diários e semanal, boletins de medição, indicadores gráficos de controle de avanço físico, físico-financeiro, histograma de recursos, garantindo eficiência e controle em cada etapa do projeto.


Planejamento das Tarefas
Elaboração de cronogramas em MS-Project e Primavera P6, possibilitando visualizar o status real da obra, definir estratégias de execução, afim de concluir dentro do prazo contratual e das horas orçadas comercialmente.


Serviços de Engenharia
Elaboração de Projetos garantindo mais segurança às suas atividades.


Planos de Rigging e Laudos NR-12
Planejamento de movimentação de cargas e Inspeção de segurança, conforme NR-11, 12 e 17, garantindo segurança no uso de máquinas e equipamentos.






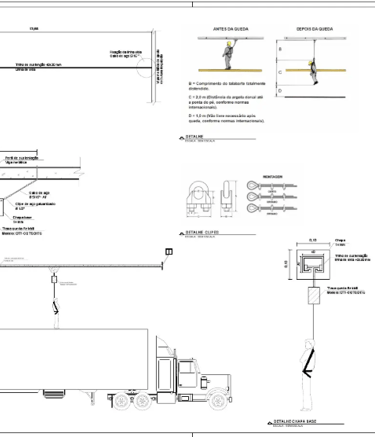
Projetos de Andaime e Linhas de Vida
Projetos em CAD, com memória de cálculos, garantindo maior segurança aos executantes nos trabalhos em altura.
CHAMONE ENGENHARIA
Atendimento especializado em planejamento de obras.
CONTATOS
FALE CONOSCO
contato@chamoneengenharia.com.br
34-98846-6722
© 2025. All rights reserved.
